
本文設計了一種LED 光源驅動電路,介紹了設計原理和方法,采用電壓和電流雙環反饋,能夠輸出恒定的電壓和電流,并且具有開環保護負載的功能,能有效提高LED 光源的使用壽命。
1 芯片介紹
本設計采用TNY279 電源芯片作為開關電源的控制芯片,TNY279 電源芯片在一個器件上集成了一個700V 高壓MOSFET 開關和一個電源控制器,與普通的PWM 控制器不同,它使用簡單的開/關控制方式來穩定輸出電壓。控制器包括一個振蕩器、使能電路、限流狀態調節器、5.8V 穩壓器、欠電壓即過電壓電路、限流選擇電路、過熱保護、電流限流保護、前沿消隱電路。該芯片具有自動重啟、自動調整開關周期導通時間及頻率抖動等功能。
2 電路的工作原理分析
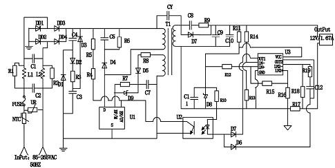
電源的核心部分采用反激式變換器,結構簡單,易于實現。整體設計電路圖如圖1。

圖1 電源整體設計電路
2.1 輸入整流濾波電路
考慮到成本、體積等因素,改善諧波采用無源功率因數校正電路,主要是通過改善輸入整流濾波電容的導通角方式來實現。具體方法是在交流進線端和整流橋之間串聯電感,如圖1 所示C1、C2、L1、L2 組成一個π 型電磁干擾濾波器,并使用填谷電路填平電路,減小總諧波失真。填谷電路由D1、D2、、D3、C3、C4、R3 組成,限制50Hz 交流電流的3 次諧波和5 次諧波。
經整流及濾波的直流輸入電壓被加到T1 的初級繞組上。U1(TNY279)中集成的MOSFET 驅動變壓器初級的另一側。二極管D4、C5、R6 組成鉗位電路,將漏極的漏感關斷電壓尖峰控制在安全值范圍以內。齊納二極管箝位及并聯RC 的結合使用不但優化了EMI,而且更有效率。
2.2 高頻變壓器設計
TNY279 完全可以自供電的,但是使用偏置繞組,可以實現輸出過壓保護,在反饋出現開環故障時能夠保護負載,有效地減少對LED凈化燈光源的產生的損害,在本設計中采用偏置繞組,如圖1,同時可由更低的偏置電壓向芯片供電,抑制了內部高壓電流源供電,在空載時功耗可降低到40MW 以下。Y 電容可降低電磁干擾。
2.3 反饋電路設計
次級采用恒流恒壓雙環控制。NCS1002 是一款恒流恒壓次級端控制器。如圖2 所示,它的內部集成了一個2.5V 的基準和兩個高精度的運放。

圖2 NCS1002 芯片內部結構
電壓基準和運放1 是電壓控制環路的核心。運放2 則是一個獨立運放,用于電流控制。在本設計中,電壓控制環路用于保證輸出電壓的穩定,電流反饋控制環路檢測LED 平均電流,即電路中R17 上的電流,將其轉換成電壓和2.5V基準比較,并將誤差反饋到TNY279 中來調整導通。
具體的工作原理是:NCS1002 調節輸出的電壓值,當輸出電壓超過設定電壓值時,電流流向光耦LED,從而下拉光耦中晶體管的電流。當電流超過TNY279 的使能引腳的閾值電流時,將抑制下一個周期,當下降的電壓小于反饋閾值時,會使能一個開關周期,通過調節使能周期的數量,對輸出電壓進行調節,同樣,當通過檢測到R16上的電流即輸出電流大于設定的值時,電流通過另一個二極管下拉光耦LED凈化燈中晶體管的電流,達到抑制TNY279 的下一個周期的目的,當輸出電流小于設定電流時會使能一個開關周期,通過這樣的反饋調節機制,能使得輸出的電壓和電流都處于穩定的狀態。
當反饋電路出現故障時,即在開環故障時,偏置電壓超過D9 與旁路/多功能引腳電壓時,電流流向BP/M 引腳。當此電流超過ISD(關斷電流)時TNY279 的內部鎖存關斷電路將被激活,從而保護負載。由于使用了偏置繞組將電流送入BP/M引腳,抑制了內部高電壓電流源,這樣的連接方式將265VAC 輸入時的空載功耗降低到40MW有效的降低功耗。
3 電路的參數
3.1 輸入輸出參數
輸入電壓(AC): 85~265 V
頻率:50Hz
輸出電壓: 12V
輸出電流:1.67A
輸出功率:20W
3.2 變壓器參數計算
在最低電網電壓為85V 時,最小的直流輸入電壓V MIN ,可通過下式計算:

式中,ACMIN ,PK V 是最小輸入電壓的峰值,W IN 是電容的放電能量,其中:

放電能量IN W 等于需要的峰值輸出功率OPK P 和放電時間/ 2tLT的乘積:

式中, c t 為整流二極管的導通時間,假設為3 ms,L T 為20 ms,η 為轉換效率。計算得IN V 大約為88 V?! ≡谠O計變壓器時,考慮到開關電源在整個范圍內其磁通是不連續的。在最小輸入電壓時的最大占空比為 DMAX = 0.5。
初級感應電動勢R V 是通過初級線圈的次級電壓的感應值,可以由下式計算:

VDS可以忽略,則VR=88V。
初級電流的最大峰值PKMAX I 和最大輸出功率POMAX 成正比:

可計算得IPKMAX =1.16A。
初級電感L1的計算。初級電感可以由回掃變壓器的能量方程確定:

開關頻率大約132 kHz,所以計算得L1 = 891μH。
在不連續模式下,磁芯最大磁通密度通常受磁芯損耗的限制,為了使磁芯損耗保持在可接受的范圍內,對于本設計采用EF25 的磁芯,選擇BMAX= 0.4 特斯拉來計算初級線圈的匝數N1。

式中, MIN A 是磁芯的最小橫截面積。對于EF25,AMIN = 52.5 mm2,N1 = 85。
同樣根據設計要求計算得:
次級N2 = 8,采用兩個并聯繞組;偏置繞組N3 = 9,采用兩個并聯繞組。
3.3 變壓器的繞制

如圖3 所示是變壓的初級、次級和偏置繞組的繞制示意圖。
初級繞組以引腳2 作為起始引腳,繞85 圈(x1 線),在2 層中從左向右。 在第1 層結束時,繼續從右向左繞下一層。在最后一層上,使繞組均勻分布在整個骨架上。 以引腳1 作為結束引腳,添加1 層膠帶以進行絕緣。
偏置繞組以引腳4 作為起始引腳,繞9 圈(x 2線)。沿與初級繞組相同的旋轉方向進行繞制。使繞組均勻分布在整個骨架上。 以引腳3 作為結束引腳,添加3 層膠帶以進行絕緣。
次級繞組以引腳7 作為起始引腳,繞8 圈(x 2線)。 使繞組均勻分布在整個骨架上。沿與初級繞組相同的旋轉方向進行繞制。以引腳6 作為結束引腳,添加2 層膠帶以進行絕緣。
4 結論
設計了一種基于TNY279 的大功率LED凈化燈驅動電源電路,分析了其工作原理和設計方法,反饋環節采用恒壓恒流雙環的設計,保證輸出電壓和輸出電流的恒定,同時在開環故障下能夠自動關閉,保護負載,有效的減少了對LED凈化燈光源的損害,提高LED 的使用壽命。同時轉換效率也在83%以上,并滿足國際標準中對諧波含量的要求。經驗證電路能夠輸出預期的效果。